根据《遵义医科大学2026年硕士研究生复试录取工作办法》文件精神,并按教育部、贵州省相关工作要求,为做好2026年全国硕士研究生招生工作,结合护理学院招生工作实际,制定本实施细则。
一、指导思想
坚持以习近平新时代中国特色社会主义思想为指导,全面贯彻党的二十大和二十届历次全会精神,深入学习贯彻全国教育大会精神,坚持综合评价、择优录取,严格执行政策,严守工作纪律,规范录取行为,强化监督管理,优化考生服务,确保2026年硕士研究生复试录取工作公平、公正、科学。
二、复试流程
(一)资格审查
取得复试资格的学术型和专业型考生,请于2026年3月31日8:30-11:30,到遵义医科大学新蒲校区临床医学楼(2号实验楼)6楼护理学院会议室进行复试报到及资格审查,签订并上交《遵义医科大学2026年硕士研究生复试诚信承诺书》。请按如下顺序装订材料复印件,并提供原件进行人证核查:
1.本人第二代有效居民身份证。
2.本人准考证。
3.学历学位证明。
往届生:毕业证书、学位证书、在校成绩单(需有档案所在人事部门或毕业学校教务部门公章)、《教育部学历证书电子注册备案表》。
应届生:《教育部学籍在线验证报告》、在校成绩单(需加盖学校教务部门公章)。
4.考生本人签名的《复试诚信承诺书》。
5.可反映考生科研能力和潜质的其他材料,包括但不限于英语过级成绩单、专业技术人员执业/职业资格证书、本科毕业论文、科研成果、各类获奖材料等。
6.提供复试缴费凭证。
7.“退役大学生士兵”专项计划考生还须提供本人《入伍批准书》和《退出现役证》。
以上第1-4项为必须项,仅用于资格审查使用;第5项由考生根据自身实际情况提交,供复试小组面试时参考; 未进行或未通过资格审查的考生不得参加复试。(注:请准备一张1寸彩色照片,背面写明准考证号及姓名,填写考生复试情况表时需要)
(二)复试流程解读
2026年3月31日16:00-17:00进行复试流程解读,并随机生成专业型考生复试场次;上交《遵义医科大学2026年硕士研究生招生考试导师确认双向选择情况登记表》;具体地点另行通知。
(三)复试考核内容及时间
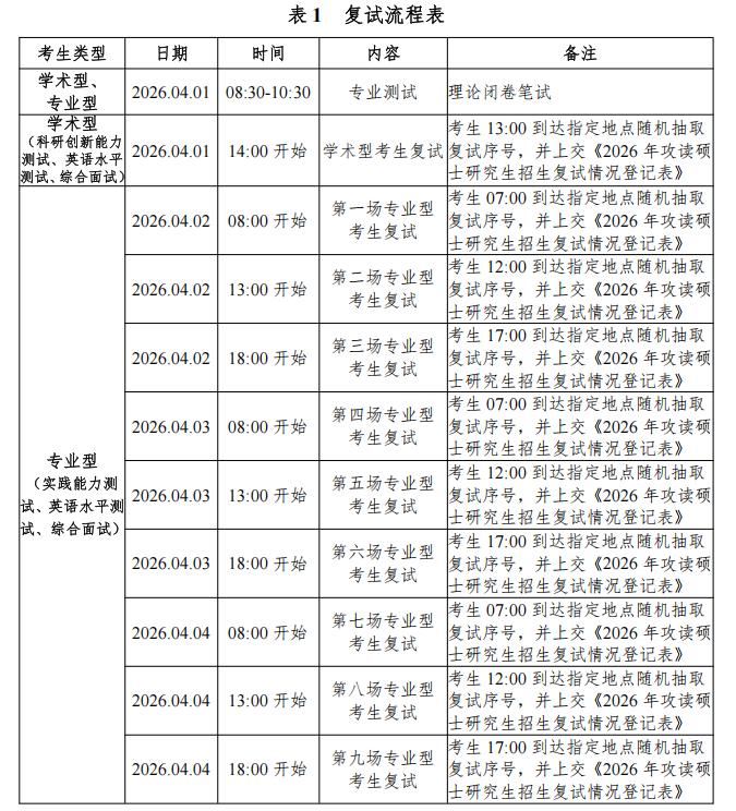
复试实行学术型和专业型考生分类选拔。学术型重点考核考生的学术素养、对学科知识掌握与运用情况、科研创新能力。专业型重点考核考生的专业基础、实践能力和职业素养。复试安排见表1复试流程表。

1. 学术型考生
(1)专业测试:主要考核考生对本学科理论知识掌握与运用能力,测试方式为笔试,分值100分,考试时间120分钟。
时间:2026年4月1日08:30-10:30
地点:遵义医科大学新蒲校区,具体地点另行通知。
(2)科研创新能力测试:主要考核考生科研创新潜质及能力。
(3)英语水平测试:主要考核考生英语基本的听说读能力。
(4)综合面试:面试内容一般包含如下方面:
① 思想政治素质和品德。主要考核考生本人的现实表现,内容应包括考生的政治态度、思想表现、道德品质、遵纪守法、诚实守信等,思想品德考核不合格者不予录取。
② 专业素养考察。主要考核考生本人的职业责任感、团队协作精神、人文素养、医德医风及遵守相关职业法律法规等。
③ 大学阶段学习情况及本学科以外的学习、科研、社会实践(学生工作、社团活动、志愿服务等)或实际工作表现等。
④ 利用所学理论发现、分析和解决问题的能力及创新能力;本学科发展动态的了解程度;在本学科领域发展的潜力。
⑤ 沟通及表达能力。主要测试考生口头表达能力,如流畅表达个人观点,看待问题的个人见解等。
科研创新能力测试、英语水平测试、综合面试采用多站式复试方式,考核时间:2026年4月1日14:00开始,地点:遵义医科大学新蒲校区,具体地点另行通知。
(五)心理素质测试。测试不计入总成绩,仅作参考
2. 专业型考生
(1)专业测试:主要考核考生掌握本专业理论知识和应用技能掌握程度,测试方式为笔试,分值100分,考试时间120分钟。
时间:2026年4月1日08:30-10:30
地点:遵义医科大学新蒲校区,具体地点另行通知。
(2)实践能力测试:主要考核考生临床实践能力。
(3)英语水平测试:主要考核考生英语基本的听说读能力。
(4)综合面试:面试内容一般包含如下方面:
① 思想政治素质和品德。主要考核考生本人的现实表现,内容应包括考生的政治态度、思想表现、道德品质、遵纪守法、诚实守信等,思想品德考核不合格者不予录取。
② 专业素养考察。主要考核考生本人的职业责任感、团队协作精神、人文素养、医德医风及遵守相关职业法律法规等。
③ 大学阶段学习情况及本专业以外的学习、科研、社会实践(学生工作、社团活动、志愿服务等)或实际工作表现等。
④ 利用所学理论发现、分析和解决问题的能力及创新能力;对本专业临床进展了解程度;在本专业领域发展的潜力。
⑤ 沟通及表达能力。主要测试考生口头表达能力,如流畅表达个人观点,看待问题的个人见解等。
实践能力测试、英语水平测试、综合面试采用多站式复试方式,考核时间:2026年4月2日—4月4日,地点:遵义医科大学新蒲校区,具体地点另行通知。
(5)心理素质测试。测试不计入总成绩,仅作参考。
(三)复试成绩计算
复试成绩总分为100分,60分为合格,复试有效成绩按四舍五入方式保留2位小数。计算方式:
1. 学术型:复试成绩=专业测试×20%+科研创新能力测试×15%+英语水平测试×15%+综合面试×50%。
2. 专业型:复试成绩=专业测试×20%+实践能力测试×15%+英语水平测试×15%+综合面试×50%。
三、拟录取工作
(一)拟录取成绩的计算
拟录取成绩为初试成绩和复试成绩按权重相加:初试成绩50%,复试成绩50%。计算方式如下:
拟录取成绩=(初试成绩÷5×50%)+(复试成绩×50%)
拟录取有效成绩按四舍五入方式保留2位小数。
(二)拟录取方式
以考生拟录取有效成绩进行综合排序,择优确定拟录取名单。
(三)下列情况不予录取
1.思想政治素质和品德考核不合格者不予录取。
2.未参加复试或复试成绩不合格者不予录取。
3.加试成绩不合格者不予录取。
4.未经公示的考生不予录取。
(四)“考生-导师”双向选择
复试小组根据考生的拟录取有效成绩排名及双向选择情况,确定考生入学后的指导教师。
(五)签订诚信承诺书
拟录取名单公示结束后,拟录取考生按要求提交《拟录取诚信承诺书》。
四、监督保障机制
成立院级研究生招生督导工作小组,全程督导本学科复试录取工作开展情况,确保研究生招生工作公平、公正、科学。
五、其他
1.根据教育部规定,我院不举办或参与举办招生考试辅导活动,不委托任何社会培训机构进行招生考试辅导培训、招生宣传和组织活动。
2.复试期间,考生应自觉做好个人健康管理,平安应考。
3.任何人不得对外透露或传播涉密的招生工作内容等有关情况。对在研究生招生考试中违反相关管理规定和考场纪律,影响考试公平、公正的考生、考试工作人员及其他相关人员,一律按《中华人民共和国教育法》及《国家教育考试违规处理办法》(教育部令第33号)严肃处理。
4.未尽事宜以教育部《2026年全国硕士研究生招生工作管理规定》等文件和学校相关规定为准。
六、联系方式
联 系 人:谌老师
联系电话:0851-28642624 13762910513
咨询时间:工作日上午9:00-11:30,14:30-17:00
地 址:贵州省遵义市新蒲新区学府西路6号
附件1:遵义医科大学2026年硕士研究生复试诚信承诺书
附件2:遵义医科大学2026年硕士研究生招生考试导师确认双向选择情况登记表
遵义医科大学护理学院
2026年3月29日